本期摘要
3 月 31 日清晨六點,Oracle 寄出一封五行的英文郵件,把三萬個職位從薪資表上抹掉。沒有電話,沒有會議,只有一個 DocuSign 連結和一句 “today is your last working day”。它的語法、它的署名、它的格式,都在告訴你一件事:解雇正在從一場法律行為,變成一個信息通知。本期週報追蹤這封信如何穿越三個大陸:奧斯丁的清晨六點、班加羅爾的下午三點半、內羅畢,那裡的人連這樣一封信都收不到。
At 6 AM on March 31, Oracle sent a five-line email and erased 30,000 jobs from the payroll. No phone call, no meeting — just a DocuSign link and the phrase “today is your last working day.” But this email is itself worth reading closely. Its grammar, its signature, its format all tell you the same thing: dismissal is being transformed from a legal act into a logistics notification. This issue tracks how this single letter crosses three continents: 6 AM in Austin, 3:30 PM in Bangalore, and Nairobi — where the workers don’t even get a letter like this. Receiving a brutal letter, it turns out, is already a privilege.
3 月 31 日清晨六點,奧斯丁、丹佛、西雅圖、班加羅爾、海德拉巴。同一封五行的英文郵件,寄到 Oracle 三萬名員工的信箱裡。署名只有 “Oracle Leadership”,沒有任何高管的名字。沒有電話,沒有會議,沒有預警。郵件之後,DocuSign 連結。連結之後,系統存取權限終止。
郵件的本文是這樣寫的:
“After careful consideration of Oracle’s current business needs, we have made the decision to eliminate your role as part of a broader organisational change. As a result, today is your last working day.”
(在仔細考慮 Oracle 當前的業務需求後,我們決定取消你的職位⋯⋯今天是你的最後工作日。)
來源:Rolling Out, “Oracle slashes 30,000 jobs with a cold 6 a.m. email”, 2026.03.31(連結);BusinessToday, “No meeting, no warning, just a mail: Oracle layoffs 2026”, 2026.04.07。
本期週報的整個分析,都從這封信開始。
壹|五行的英文:請細讀此信
“careful consideration”,這四個字原本屬於人事評估,屬於對員工長期工作表現的判斷。它假設了一個具體的主管,坐在某個辦公室裡,花了時間翻你的績效紀錄、想過你過去十年做過的事。現在被用來描述一封同時寄給三萬人的群發郵件。語法保留了人格化的痕跡,內容卻已經是大規模工業生產的一部分。這是這封信第一個值得注意的地方:它在語法上偽裝成一封私人信件。
“we have made the decision”,「我們」是誰?署名是 “Oracle Leadership”,一個沒有臉的集體,一個無法被告的法人,一個你永遠找不到的負責人。
“your role”,不是「你」,是「你的職位」(your role)。被取消的不是你這個人,是你身上那個可以被命名、編號、預算分類的功能單位。你還在,只是「角色」沒了。這是 2026 年版的物化(reification):你被剝離成一個 JD(job description)裡的條目,然後這個條目被刪除。你的存在沒有變,只是預算欄位裡少了一行。
“today is your last working day”,這句話的時態值得注意。它不是「今天起你被解僱」,也不是「你的雇傭關係到今天結束」。它把焦點放在 “working” 這個動作上,你今天還在工作,但這是最後一天了。彷彿這句話是寫給一個還在電腦前打字的人,告訴他:你正在做的這件事,從今天結束之後就沒有意義了。
最殘忍的是這個句子的時態:現在進行式。你還在工作的時候,這封信已經告訴你工作完了。短短五行。語法的每一個選擇都在做一件事:把資遣,從一場法律行為,變成一個通知。
貳|矽谷:「人效比」競賽
2026 年第一季度結束,美國科技業的裁員數字停在近 8 萬人,其中將近一半被明確歸因於 AI。Oracle 一家公司就佔了超過三分之一(Tom’s Hardware,2026.04.08)。
要理解為什麼一家上季淨利暴增 95% 至 61.3 億美元的公司會同時裁掉三萬人,需要知道華爾街最近幾季在追蹤的一個新指標:人效比(Revenue Per Head,每位員工創造的營收)。這個數字過去三年一直在漲。不是因為員工變能幹,是因為算帳的時候人變少了。當一家公司維持營收但裁掉 7% 員工,它的人效比就漲 7%。投資人獎勵這件事。
2025 到 2026 這一波裁員潮,本質上是一場人效比的競賽:誰能用更少的人做同樣多或更多的事。AI 代碼生成工具是這場競賽的加速器,它不是取代人的技術,是讓你可以少雇人而不掉鏈子的工具。Oracle 這一季把 21 億美元重組預算花掉大約一半,剩下一半意味著裁員遠未結束。
一封信的供應鏈(2025-2026 第一季度,按裁員性質排列)
注意通知方式這一欄的退化。從上往下讀:CEO 信、HR 約談、群發郵件、Slack 通知、HR 系統內收信、約談勸退、錄取暫緩、績效末位淘汰、然後是肯亞的最後兩行:沒有信。
收到一封五行的英文郵件,是 Oracle 美國員工的命運。同樣的郵件,加上 DocuSign 簽署「自願離職書」才能拿到遣散金,是 Oracle 印度員工的命運(Goodreturns,2026.04)。連郵件都沒有,登入時發現帳號被切斷,是 Remotasks 肯亞用戶的命運(Rest of World,2024.03)。
問題不在於哪封信寫得比較好。諷刺的是能收到一封信,還像是享有特權。解雇的形式,跟你站在供應鏈的哪一節成反比。越往上層,有「簡單的告別式」;越往下層,則直接消失。
矽谷為什麼還寫信?
這個問題值得停下來想一下。如果裁員只是一道人效比計算題,為什麼還要寫五行的英文?為什麼不直接切斷系統?答案是:因為矽谷的工程師有訴訟能力。
WARN Act(Worker Adjustment and Retraining Notification Act,1988)規定 100 人以上的企業大規模裁員必須提前 60 天通知。沒有通知就裁員,會被告。Oracle 在華盛頓州的 WARN 通知列了 491 個被裁職位,全部預計在 6 月 1 日前完成;密蘇里州堪薩斯城另有 539 人被裁(TheLayoff.com)。那封五行的郵件,是 WARN Act 的法律最低限度。它不是禮貌,不是良心,是為了合規。
到了印度,這個合規消失了。印度沒有 WARN Act 的對等法律。Oracle 印度的遣散方案是 N+2 個月薪資加上額外兩個月,但「額外兩個月」的前提是員工「自願離職」。Oracle 用 DocuSign 換來的不只是人的離開,還有未來法律追訴權的放棄。簽字的那一刻,你不是被資遣的人,是「自願選擇離開」的人。法律上,你之後不能告。
到了肯亞,連這層 DocuSign 都沒有。Remotasks 是一個跨境平台,它不雇用肯亞工人,它只是「提供任務機會」。當它在 2024 年 3 月 8 日無預警關閉肯亞所有用戶的存取權限時,它不需要提供任何法律理由。從它的法律架構看,這些工人從來不是它的員工。
人效比公式的另一端
Oracle 在 3 月 31 日寄出那封郵件,但在 2025 和 2026 兩個財年合計提交了 3,126 份 H-1B 簽證申請。一邊裁員三萬,一邊引進外勞(Austin Today,2026.04.03;American Bazaar,2026.04.04)。被裁的 H-1B 持有者有 60 天找到新工作,否則必須離開美國,失業即失去合法居留身份。
抗議的集體訴訟已然開始。4 月 1 日,Strauss Borrelli PLLC 宣布對 Oracle America 在華盛頓州的大規模裁員啟動 WARN Act 違規調查,焦點在 Oracle 向華盛頓州就業安全局提交的通知是否滿足法定六十天預告期(Strauss Borrelli PLLC,2026.04.01)。同一週,多家勞動權益組織開始整理 Oracle 裁員的年齡分布:北卡 Morrisville 辦公室集中在 40 歲以上、被裁比例偏高的資深員工,符合 1967 年《就業年齡歧視法》(ADEA)的訴訟門檻。評論者呼籲 EEOC 與司法部介入調查(Tech4GrownUps,2026.04)。截至 4 月 4 日沒有正式訴訟立案,但多家集體訴訟事務所都在蒐證。
這不是矛盾,是人效比公式的兩個變數:分子(營收)由持續流入的便宜 H-1B 工程師維繫,分母(員工數)由 “careful consideration” 持續削減。兩個動作合在一起,才是完整的公式。
而這場競賽還有一個法律背景音。川普的「解放日」對等關稅在 2026 年 2 月 20 日被最高法院在 Learning Resources, Inc. v. Trump 案裁定違憲,IEEPA 下累計徵收的 1,647 億美元關稅因此面臨潛在退稅請求(CFR,2026.04.02;Penn Wharton Budget Model,2026.02.20)。但早在 SCOTUS 出手之前,Section 232 就已經接手:2026 年 1 月 14 日,川普對特定先進 AI 半導體(NVIDIA H200、AMD MI325X)課徵 25% 關稅(White House Fact Sheet,2026.01.14)。工具換了,邏輯沒變:對算力課稅,同時對人力課刀。
參|深圳與杭州:算力公營化而已?
中國也有「人效比」嗎?
深圳這週有兩個指標性事件。4 月 9 日,第三屆 AIDC(AI 算力產業大會)在福田會展中心開幕,2 萬平方米展場、200 多家參展企業(CITE 2026 / AIDC 2026 官方資訊)。同一個會場,華為發布 Atlas 350 AI 加速卡,搭載自研昇騰 950PR 晶片,FP4 算力 1.56 PFLOPS,自研 HBM 112GB,100% 中國國產供應鏈。從晶片到封裝到記憶體,繞過所有美國出口管制(TrendForce,2026.03.23)。定價 111,000 元人民幣,對標 NVIDIA H20 在中國市場的 15,000–25,000 美元。
但 AIDC 展場有一個細節值得記住:NVIDIA 沒有缺席,它和華為被安排在同一個展館,隔著走道。脫鉤從來不是國與國之間的事,是企業層級的曖昧博弈。
同一週還有一條政策層面的動作。工信部 4 月 3 日提出探索「算力銀行」「算力超市」,讓中小企業把閒置算力「存入」公共池、需要的企業從池子「採購」(工信部 / capitalfutures.com.tw 整理,2026.04.03)。跟 AIDC 大會、Atlas 350 的國產供應鏈、國資 A 輪前 40% 主導投資放在一起看,中國正把算力基礎設施從私有市場推向公營化協調。
政策與結構方向都對,但市場仍殘酷。
杭州方面,阿里巴巴在 4 月 2 日發布 Qwen3.6-Plus,1M token 脈絡視窗,主打「代理式編碼」(AI 自主規劃、測試、迭代代碼),並且整合 OpenClaw、Claude Code、Cline 等第三方代理工具(Alibaba Cloud,2026.04.02;Caixin Global,2026.04.02)。把這件事和 Oracle 的裁員理由放在一起讀:Oracle 說「AI 代碼生成模型的效率已使我們能夠用更少的人在更短時間內開發更多軟體」,阿里在做的,就是寫那個讓 Oracle 不需要那麼多人的模型。寫模型的人和被模型取代的人,正在被分配到全球分工的兩端,而這是人效比競賽的生產側:誰負責提供那把讓分母縮小的刀。
另一個消息是來自近 5 萬名直播主播,2024 年杭州跨境電商出口 580 億元居全省首位(浙江日報 / 證券時報,2023.04.05)。曾被稱為網紅第一大樓的丽晶国际中心,位於錢塘江南岸的錢江世紀城/奧體板塊(蕭山區)。主播批量撤離,MCN 機構縮編。AI 數字人正在取代真人主播,不是輔助,是取代。一個只需要寫一次的虛擬形象,可以 24 小時不間斷地賣貨(澎湃新聞;證券時報)。
阿里在發布讓白領工作多餘的模型,真人主播被讓自己工作多餘的數字人取代,同一座城市,兩層勞動同時在被一場人效比的升級改寫。聽起來像產業升級。其實是場靜默的重新分配。
中國勞動安全無虞嗎?答案不在可搜尋分析範圍。在脈脈匿名版裡,在「985 廢物引進計劃」豆瓣小組的長文裡,在那些字節跳動外包工凌晨四點寫的貼文裡。中國的「解雇信」很多時候不是一封信,是一個「績效溝通會議」。主管約你談話,告訴你「最近狀態不太好,要不考慮一下別的機會」。沒有 WARN Act,沒有 DocuSign,沒有書面紀錄。
如果想要具體的答案,可以從中國數據標注工的處境看起。新浪財經 2023 年 7 月有一篇報導,標題本身就是這個故事的全部:《數據標注工:訓練 AI,被 AI 替代》。三年過去,這個諷刺只是更深。2026 年的觀察是,數據標注、基礎數據清洗、簡單數據分析這些位置已經成為中國 AI 替代的熱門對象。AI 自己能做這些事,速度更快,單價更低(新浪財經,2026.03.31;新浪科技,2023.07.18)。
整體中國科技業,2025 年底到 2026 第一季是一波裁員潮,但刀法跟矽谷不同。以下四家各有一個具體數字。
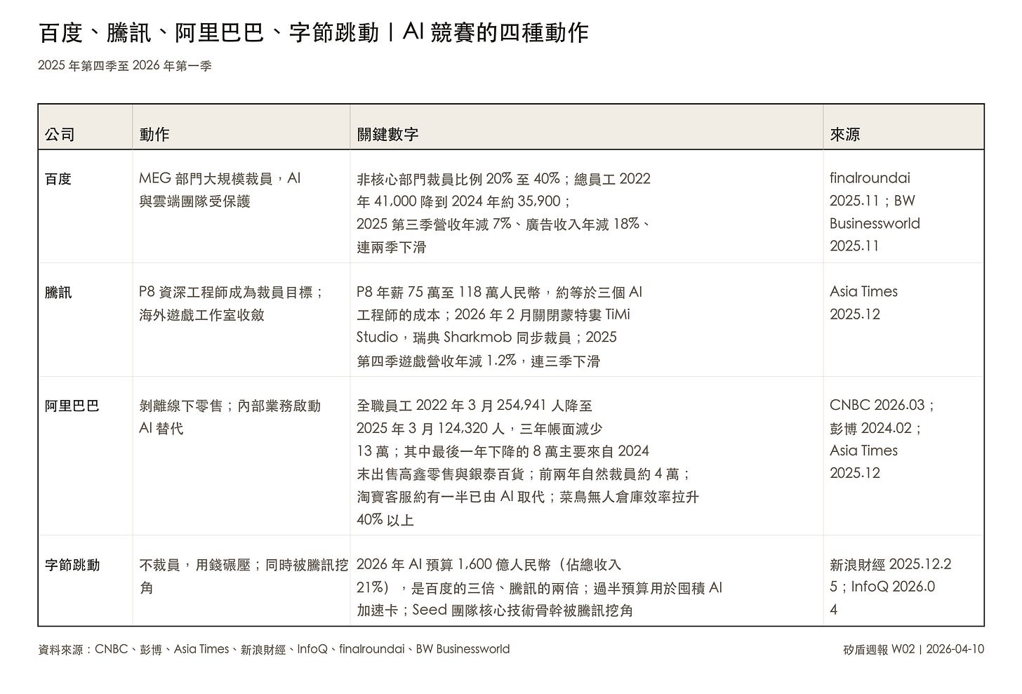
中國四家科技巨頭的 AI 競賽(2025 第四季 – 2026 第一季)
百度。Mobile Ecosystem Group(MEG)是主要目標,內部描述為「大規模」裁員,部分非核心團隊裁員比例達 20% 到 40%,分佈在北京、上海、廣州三地辦公室。AI 與雲端團隊(Ernie 基礎模型、AI Cloud 事業群)相對受保護,甚至獲得資源補充。背景是財務壓力:2025 年第三季營收年減 7%,核心線上廣告收入重跌 18%,連兩季下滑。百度總員工數 2022 年超過 41,000 人,到 2024 年約 35,900 人,兩年少了約 5,000 人(finalroundai,2025.11;BW Businessworld,2025.11)。
騰訊。最具體的新觀察是 P8 等級工程師成為被裁對象。這些是原本的中高階技術骨幹,年薪 75 萬到 118 萬人民幣。AI 工具降低了資深規劃與協調工作的需求,而一個 P8 的年薪約等於三個 AI 工程師的成本。同時,騰訊 2026 年 2 月關閉蒙特婁 TiMi Studio 團隊,瑞典子公司 Sharkmob 也宣布裁員,2025 年第四季遊戲營收年減 1.2%,連三季下滑(Asia Times,2025.12;TechNode,2026.02.25)。
阿里巴巴。2022 年 3 月底全職員工 254,941 人,到 2025 年 3 月底剩 124,320 人。三年內帳面減少 13 萬,但要拆開看:最後一年下降的 8 萬主要來自 2024 年底出售高鑫零售與銀泰百貨兩家線下實體零售,員工隨業務轉出,並非純裁員(CNBC,2026.03)。前兩年(2022 與 2023 日曆年),彭博報導阿里以「降本增效」名義各裁減約 2 萬人,兩年累計約 4 萬,加上自然流失與小型業務調整,到 2024 年 3 月底帳面共少了約 5 萬(彭博,2024.02.07)。但阿里的故事有另外兩個具體的 AI 替代點值得記住:Taobao 的客服工作約有一半已被 AI 取代,Cainiao(菜鳥)的無人倉庫把物流效率拉升了 40% 以上(Asia Times,2025.12)。
字節跳動。字節不裁員,字節用錢碾壓。2026 年 AI 預算 1,600 億人民幣,佔總收入 21%,是百度的三倍、騰訊的兩倍,預算有一半以上要拿去囤積 AI 加速卡。同期騰訊正在密集挖角字節 Seed 團隊核心技術骨幹,相關人員均直接向騰訊首席 AI 科學家姚順雨匯報(新浪財經,2025.12.25;InfoQ,2026.04)。
四家放在一起看,中國科技巨頭的 AI 競賽不是「一起加碼」,是贏家通吃。字節用 1,600 億買進 AI 生產工具,騰訊用挖角跟上但同時砍 P8,百度靠裁 MEG 把預算挪給 Ernie,阿里在剝離零售之餘繼續替 Taobao 客服與菜鳥倉庫找 AI 替代方案。四種不同的動作,但方向是同一個:把非 AI 人力擠出去,把 AI 人力與算力買進來。
中國 2026 年 2 月城鎮失業率 5.30%,16 到 24 歲青年失業率 17.3%,大學畢業生 2025 上半年職位數年減 22%。RAND 在 2025 年 12 月發了一份報告,標題就叫「China Is Worried About AI Job Losses」(RAND,2025.12)。
肆|台灣:簽下的帳單還沒開始算
台灣這一週有兩件事關係重大。
一件是已經簽下的帳。台灣在 2026 年 1 月 16 日和美國達成了一項先發協議,承諾在美國半導體製造投資 2,500 億美元,換取一組 Section 232 關稅碎裂條款:在美建廠期間,台灣公司可以免繳 Section 232 關稅進口最多 2.5 倍於規劃產能的晶片;廠房完工後仍可免稅進口 1.5 倍於新增美國產能(U.S. Department of Commerce,2026.01;DigiTimes,2026.01.16;Sullivan & Cromwell Memo,2026.01.16)。
2,500 億美元,這個數字幾乎是台灣全年 GDP 的四分之一。但台灣社會對這個數字沒有討論。沒有公投,沒有立法院質詢,沒有產業公聽會,也沒出現在喜愛論政或談論科技的臉書文章中。它出現在華盛頓的 Fact Sheet 裡、出現在律師事務所的備忘錄裡、出現在半導體產業媒體的解讀文章裡。
另一件是即將到期的帳。4 月 14 日(四天後),Section 232 第二階段報告到期。這份報告不是「新的關稅宣布」,是前述 1 月協議執行細節的公布(Pillsbury Law,2026.01)。4 月 16 日,台積電將開第一季法說會,管理層必須在第二階段細節公布後的四十八小時內,對分析師解釋這套關稅碎裂條款具體怎麼跑。時間表的安排本身就是訊息,台積電高層可能前一天才拿到自己對美出口條件的完整版本。
4 月 10 日盤後,台積電正式公布:3 月單月營收 4,151.9 億元新台幣(年增 45.2%),加上 1 月年增 37%、2 月年增 22%,第一季合計 11,341 億元(約 357 億美元,年增 35.1%),雙雙創歷史新高。第一季毛利率預估 63–65%,是台積電歷史最高的前瞻毛利率(CNBC,2026.04.10;Focus Taiwan,2026.04.10)。
把這三件事放在同一個時間軸上:1 月 16 日簽下 2,500 億 → 4 月 10 日營收創高 → 4 月 14 日關稅碎裂條款細節公布 → 4 月 16 日法說會。漂亮的營收數字底下是一個尷尬的事實:台積電的營收成長越強,台灣對美國的「投資承諾」就越難回頭。AI 需求把台積電推到產能極限,而每一片晶圓的新增產能,都要在亞利桑那、日本、德國、台灣四個地方之間分配。每一個分配的決定,都不只是商業決定,是地緣政治決定。
護國神山的矽盾從來不是免費的盾。它是一份每年要續約的保險,保費年年調漲,而保險條款由華盛頓單方面修訂。
至於台灣有沒有解雇信版本?只看台積電的情況,也許剛好相反。Fab 21 建廠期間,TSMC 從台灣調派了一千名以上的資深工程師到亞利桑那解決良率問題,到 2025 年 Fab 21 兩千兩百名員工裡仍有一半來自台灣;與此同時,台積電把近六百名美國新聘工程師送回台南 Fab 18 受訓一到兩年,才敢派回鳳凰城。現在看來,知識與技術製程的重心還沒離開這座島(Tom’s Hardware)。
伍|大眾南方:班加羅爾的下午三點半,內羅畢的零點
班加羅爾的下午三點半,是奧斯丁的清晨六點。Oracle 印度三萬名員工裡有一萬二在那個下午收到了和美國同事一模一樣的英文郵件。不是翻譯版,是原版。
被裁的不是邊緣職位,是資深工程師、架構師、營運主管、專案經理、技術專家。一位在 LinkedIn 公開發聲的 Oracle 資深營運經理 Michael Shepherd 寫道:「Let me be direct: this was not a performance action」,並指出被裁的人是「在雲端基礎設施、政府與主權雲端環境、企業級系統有深厚專業的資深工程師、架構師、營運主管、專案經理與技術專家」(Newsweek,2026.03.31)。
但收到信之後的事情不一樣。
美國員工的遣散金是四週基本薪資加上每年年資一週,上限 26 週。印度員工的遣散方案是 N+2 個月薪資(年資以月計算)加上額外兩個月。Oracle 用 DocuSign 換來的不只是人的離開,還有未來法律追訴權的放棄(Goodreturns,2026.04)。
簡單的說:美國員工和印度員工收到的是同一封信,但簽收的法律後果完全不同。美國員工可以告,可以加入集體訴訟(年齡歧視、H-1B 矛盾正在被律師事務所調查中)。印度員工要拿錢,就得簽字承認這是「自願的」。
但 Oracle 不是個案。本週公布的幾組關鍵數據:
印度最大的IT公司 TCS 2026 年度第四季財報(4 月 9 日公布):營收 70,698 億盧比(年增 9.64%),淨利 13,784 億盧比(年增 12.12%),三筆超大型訂單合計 120 億美元訂單總額,全年訂單總額達 407 億美元歷史新高。漂亮的數字底下:八個月內 300 名高層出走,是 TCS 自 2004 年掛牌以來最高的高層流失率,1,800 名資深高管中有 16% 離開。同期裁員 12,000 個職位(BusinessToday,2026.04.09;PeopleMatters,2026.04.07)。
印度 IT 四大(TCS、Infosys、Wipro、HCL Tech)過去兩年總員工數減少超過 42,000 人(Storyboard18)。
但這些數字會誤導人。它們不是「需求萎縮所以裁員」,是替換。TCS 同一份財報揭露了一個關鍵指標:年化 AI 營收已突破 23 億美元,全公司 58 萬員工裡超過 27 萬人具 AI/ML 能力。換句話說,TCS 沒有縮編,TCS 在替換,把舊的中階工程師釋出,把預算挪去訓練「AI 增強型工作者」。這是印度版本的人效比最大化,同樣一場競賽,矽谷的路徑是淘汰,印度的路徑是升級。
前 HCL CEO 對《彭博》說過一句話:「這不是低效率,這是自動化。」
同一場裁員,刀法在兩邊不一樣。在美國,Oracle 砍的是中層管理、服務支援、業務、客戶成功部門,這些是微軟公開追求 10:1 工程師對主管比例之下被打平的中層職位(NewsPress India 2026.04;ResumeWhisperer 2026.04)。初階工程師也被 AI 工具壓縮:2026 第一季美國軟體工程師職缺年減 15%,AI 相關職缺自 2024 年起增加 340%(FinalRound AI 2026)。在印度,砍的是工程師、DBA、ERP 實施專家,印度 IT 外包業最核心的中低階技能群。前 HCL CEO 已經把這個邏輯說白了:「TCS、Infosys、Wipro、HCL 的業務模式建立在『為美國客戶提供大量中低階工程師』的基礎上。當客戶自己都在裁工程師的時候,外包的需求只會更快萎縮。」
北方去中介化,南方直接替代化。
班加羅爾的房地產這幾個月在降溫,Nifty IT 指數年初至今跌了 25%。被裁的 Oracle 工程師有人轉行做 Uber 司機(LatestLY)。
非洲:連信都沒有
還有更殘忍的版本。
2024 年 3 月 8 日,Remotasks 在沒有任何預告的情況下,關閉了肯亞所有用戶的存取權限。Remotasks 是美國矽谷公司 Scale AI 旗下的數據標注平台。被切斷的人裡,有從 2018 年大學時代就靠這個平台養活自己的 29 歲工人 Kellion Mrego;有靠每天 12 小時、時薪不到 50 美分的工作維生的單親媽媽 Grace Mumo;有跟著平台從繁榮到衰退、薪資越壓越低也仍然留下的長期承包者(Rest of World,2024.03)。
Scale AI 的官方說法是「強化安全協議」,並宣稱已經提前三週發出通知,但「肯亞的承包者因為作業疏失沒有收到」。注意這個說法:作業疏失。同樣的句法,跟 Oracle 的 “careful consideration” 是親戚,把一個可以追究的責任,轉化為一個沒有人需要負責的程序錯誤。差別在於 Oracle 至少寫了一封信,Scale AI 連信都不需要寫,只需要在事後說「我們本來有寫,是你沒收到」。
肯亞 2025 年 7 月的青年失業率是 67%(Federation of Kenya Employers,2025)。在這個數字底下,Remotasks 那種一天工作 12 小時、時薪 50 美分的工作,曾經是一個 ICT 學生站在總統 William Ruto 面前驕傲展示的事。他靠這個賺到了 4.5 萬肯亞先令(約 350 美元),影片上了當地新聞,激勵了無數年輕人加入。
幾個月後,平台關閉了。
Grace Mumo 那天接受 Rest of World 訪問時說:「我現在不知道孩子今晚要吃什麼。」這句話沒有出現在任何 Oracle、TCS、Infosys 的財報裡。它沒有對應的 “careful consideration”,沒有 DocuSign 連結,沒有 WARN Act 通知期。它只是一個母親在某一天想不出晚餐要怎麼辦。
從 2024 年到 2026 年,肯亞和奈及利亞的數據標注工經歷的不只是失業,是更殘酷的東西:他們的勞動被用來訓練 AI 學會「人類判斷的邏輯」,而當 AI 學會之後,他們就被丟掉。根據英國 ODI(Overseas Development Institute)的估計,約有 250 萬肯亞人從事的工作,現在直接暴露在生成式 AI 的自動化風險裡(ODI,2025)。肯亞工人在 2024 年成立了「Data Labelers Association」(數據標注工協會)試圖組織起來爭取權益(Computer Weekly)。但組織從來不是技術問題,是政治。組織能不能對抗 AI 自動化?沒有人知道。
大眾南方的勞動數字
Oracle 三萬人「被淘汰」與 TCS 27 萬人「被升級」是同一場人效比競賽的兩條路徑,按既有勞動力分層往下分配的兩種形狀。
陸|學術前線
本期最值得讀的論文有兩篇,加上一個應該長期追蹤的研究計畫。
論文資訊:
作者:Matthias Mertens, Adam Kuzee, Brittany S. Harris, Harry Lyu, Wensu Li, Jonathan Rosenfeld, Meiri Anto, Martin Fleming, Neil Thompson(MIT FutureTech)
標題:Crashing Waves vs. Rising Tides: Preliminary Findings on AI Automation from Thousands of Worker Evaluations of Labor Market Tasks
arXiv preprint,2026 年 4 月 1 日 arXiv: 2604.01363|連結
這篇論文的「漲潮」隱喻主張 AI 自動化是連續、漸進、普遍擴散的過程,預測 2029 年 80–95% 的文字任務可被 AI 完成。它挑戰了 METR 等近期研究強調的「衝擊波」路線。兩條路線之間的差別不是學術細節:漲潮意味著 AI 失業不是預測,是既定事實。政策要回應的不是「會不會發生」,是「正在發生的時候,誰承擔成本」。
論文資訊:
作者:Brett Hemenway Falk(賓州大學)、Gerry Tsoukalas(波士頓大學)
標題:The AI Layoff Trap
arXiv preprint,2026 年 3 月 21 日 arXiv: 2603.20617|連結
論文裡列出了五種可能的政策工具(資本所得稅、員工持股、全民工資、技能提升、科斯式議價),證明前四個都無效。結論是:只有庇古式的「自動化稅」(Pigouvian automation tax)可以打破這個循環。但庇古式自動化稅現在政策議程上的位置是什麼?答案是:沒有位置。沒有任何國家的財政部把它列為候選政策。Section 232 半導體關稅、川普的「解放日」對等關稅這些工具都在用,但對 AI 自動化本身課稅的提案,零。
這個構想背後的「庇古式」三個字,值得花一點時間講清楚。Arthur Cecil Pigou 是一位英國經濟學家(1877–1959),劍橋大學福利經濟學的奠基者。他提出一個概念,後來變成了今天所有環境政策、菸酒稅與塞車費的共同源頭,叫做外部性(externality)。
外部性的意思並不複雜。一個行為的「私人成本」和「社會成本」常常不一致。公司排碳,排的時候不用付錢,但整個社會要承擔後果,像是健康損害、氣候變遷、下一代的資源流失。這個差額,就是所謂的負外部性。庇古的解法同樣簡單:對那個行為直接課稅,把社會成本「內部化」到決策者的帳面上。公司算帳的時候把排碳稅算進去,它就會自己判斷要不要減排。碳稅、菸稅、塞車費,三種設計邏輯都出自同一個源頭。
把這套邏輯套到 AI 自動化,就是所謂的「庇古式自動化稅」。公司用 AI 取代一個員工,私人帳面上很划算,省下薪資、獎金、福利;但社會帳面上要承擔那個人的失業救濟、健保支出、消費需求的流失、下一代的教育資源不足。這個差額,就是自動化的負外部性。Falk 與 Tsoukalas 的主張是:對每一個被 AI 取代的職位直接課稅,讓企業在做裁員決定的那一刻,就把社會成本算進帳面。比起事後補償的全民工資、追不上 AI 能力成長的再培訓,或只分享上漲卻阻止不了裁員的員工持股,這個工具是唯一能在源頭改變誘因的。
這個構想不是新的。2017 年比爾蓋茲就在一次訪談裡說過:「如果人類工作者要繳所得稅,機器人搶了工作也應該被課稅。」當時被視為一個激進的比喻。八年後,一篇正式的經濟學論文用數學模型把這個比喻證成了。而政策圈對這個選項的實際回應是:沒有任何國家的財政部把它列進候選名單。工具箱裡有關稅、補貼、出口管制、產業政策,就是沒有自動化稅。
兩篇論文合在一起讀:學界已經知道這是陷阱,知道哪些工具有效、哪些無效。但這些知識和政策行動之間的距離,比矽谷到內羅畢還遠。
研究計畫: 牛津互聯網研究所(Oxford Internet Institute)的 Fairwork 計畫長期追蹤全球南方平台勞工的工作條件,包括肯亞、奈及利亞、印度等國家的數據標注、外賣、家政、駕駛等多個行業(fair.work/en/ratings/)。Brookings 4 月一篇 Reimagining the future of data and AI labor in the Global South 也值得讀。
結語
如果你讀到這裡還在想 Oracle 那封信寫得真冷血,我想你可能讀錯了。冷血的不是那封信,冷血的是這封信的供應鏈。從奧斯丁到班加羅爾,從班加羅爾到內羅畢,同一場人效比的競賽用不同的形式抹去人。矽谷的工程師至少還有一封信、一份 DocuSign、一個律師事務所願意接他的電話。班加羅爾的工程師有信但沒有訴訟空間。內羅畢的標注工連信都沒有。那些曾經以為自己是「中產」的工程師,他們一邊被裁員,一邊還在使用 AI 工具寫代碼。他們是 AI 自動化的受害者,也是 AI 自動化的執行者。他們訓練的模型,正在訓練取代下一個自己。
華爾街在用一個新的分數打分:人效比,而我們多數人可能都是這個分數的分母。分數要漲,最快的辦法是讓分母縮小。所以不管你站在哪一節,那條鏈條都往同一個方向移動。
矽盾週報 Silicon Shield Weekly
從台灣出發,追蹤矽谷、深圳・杭州・上海、台灣科學園區與 Majority South 的科技文化與地緣政治競爭
總編輯:黃孫權





